
文|汤友军、宋嘉怡、黄晓林
从裁判文书网近年公布的最新案例来看,多地法院均遵循《法答网》最新发布的问答思路进行裁判,其中部分法院内部已经形成较为统一观点,按照此种裁判思路处理了多宗同类案件。我们从不同观察维度梳理此类案件发现,如票据权利因债权人原因存在瑕疵,不管票据权利瑕疵发生在债权人起诉前还是起诉后,也不管票据权利瑕疵是何种类型、瑕疵程度如何,债权人行使原因债权均可能受到影响。具体如下:
观察维度一:无论债权人过错所致的票据权利瑕疵发生于诉讼过程中抑或诉讼前,债权人均可能无法继续行使原因债权。
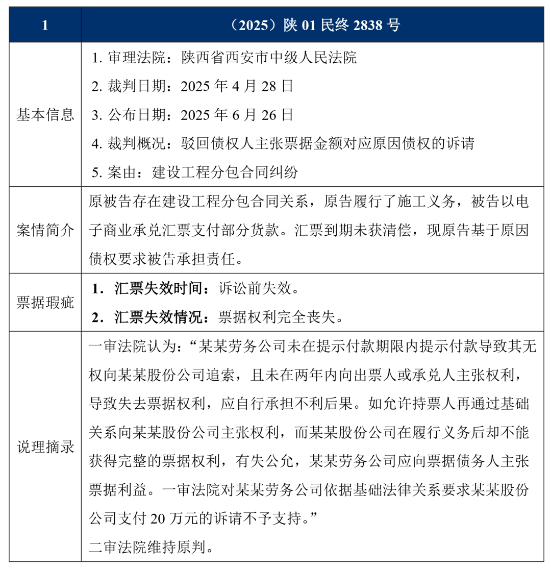
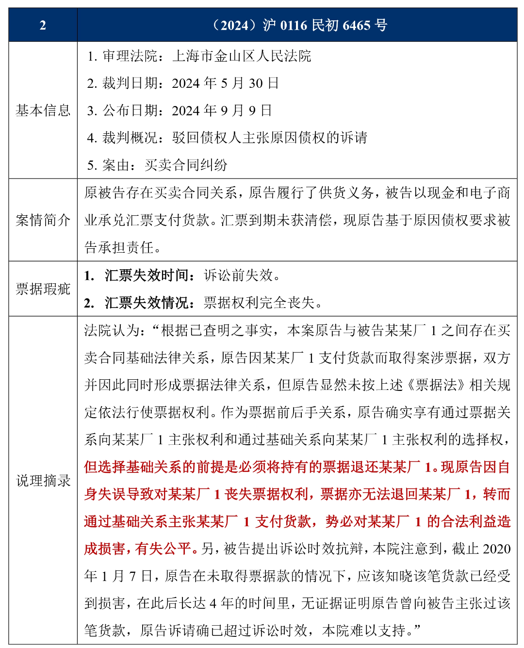
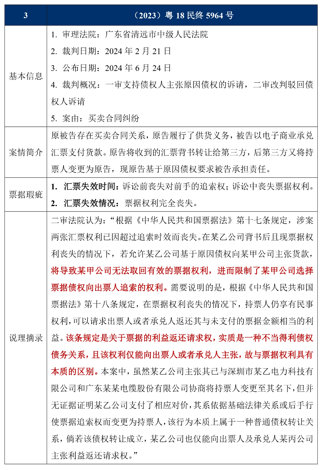
(一)票据权利瑕疵发生于诉讼前:
左右滑动查看更多
受篇幅所限,本文仅列举三案,其他类似案例还可见于济南市济阳区人民法院微信公众号2024年4月23日发布的“【以案释法】票据结算后逾期提示付款被拒付,持票人另行以基础法律关系对直接前手提起诉讼的不予支持”一文、山东省滨州市中级人民法院(2023)鲁16民终2040号案、甘肃省兰州市西固区人民法院(2023)甘0104民初965号案、云南省昆明市官渡区人民法院(2022)云0111民初24384号案等,供读者参考。
(二)票据瑕疵发生于诉讼过程中:
根据《票据法》第十七条规定,持票人超过相应期限不行权,票据权利将消灭。因此,如作为持票人的债权人置票据权利于不顾、径直以诉讼方式主张原因债权的,不排除票据权利在诉讼过程中失效的可能,此种情形下法院亦可能不再支持原因债权。
左右滑动查看更多
观察维度二:无论票据权利瑕疵类型、程度如何,债权人行使原因债权均可能受阻。
根据《票据法》第十七条[1]和第十八条[2]之规定,汇票因票据时效经过而失效(票据权利灭失)的情形包括:逾期提示付款、票据到期日前两年内未对出票人、承兑人行使权利、自被拒付/拒绝承兑之日起6个月内未对前手行使追索权等。多地司法实践表明,不管债权人的过错造成了哪种程度的权利瑕疵,均不能转嫁该等权利瑕疵风险,也因此不能再行使原因债权。
(一)逾期提示付款:
在济南市济阳区人民法院微信公众号发布的“【以案释法】票据结算后逾期提示付款被拒付,持票人另行以基础法律关系对直接前手提起诉讼的不予支持”一文中,法院认为:“本案中,某辰公司依据基础的买卖合同关系向某泽公司主张权利,如果某泽公司承担付款责任后,某辰公司无法通过电子商业承兑汇票系统将该票据退回至某泽公司名下,致使某泽公司亦无法对该票据中记载的前手行使追索权,且因某辰公司的逾期提示付款行为造成某泽公司票据权利的丧失。综上分析,某辰公司在逾期提示付款的情况下,依据基础法律向某泽公司主张权利,明显侵害了某泽公司的票据权利,有失公平。因此,某辰公司应当依据汇票权利,向有关义务人主张权利。”该情形亦正是最高人民法院在《法答网精选答问(第三批)》中第三点作为典型情况列明的情形,类似案例还包括江苏省宜兴市人民法院(2024)苏0282民初411号案、浙江省慈溪市人民法院(2024)浙0282民初14130号案、四川省成都市中级人民法院(2023)川01民终14194号案。
(二)自被拒付/拒绝承兑之日起6个月内未对前手行使追索权等:
山东省滨州市(地区)中级人民法院在(2023)鲁16民终2040号案二审判决中认为:“涉案承兑汇票于2022年2月6日到期,利保绳网厂被拒绝付款后至本案起诉时已超过6个月,导致票据权利不完整,持票人的票据权利缩减至只可对承兑人、出票人及其保证人的追索,而丧失了对其他前手的追索权。利保绳网厂客观上不能将涉案汇票通过电子商业汇票系统退回至智慧卓越公司,更不能保证智慧卓越公司对前手的再追索权,所以利保绳网厂无权以基础法律关系再次向智慧卓越公司主张权利。在涉案票据权利不完整且无法通过电子商业汇票系统退回的情况下,原告利保绳网厂以买卖合同关系向两被告主张权利显失公平,无事实及法律依据,不予支持。”类似案例还包括云南省昆明市官渡区人民法院(2022)云0111民初24384号案。
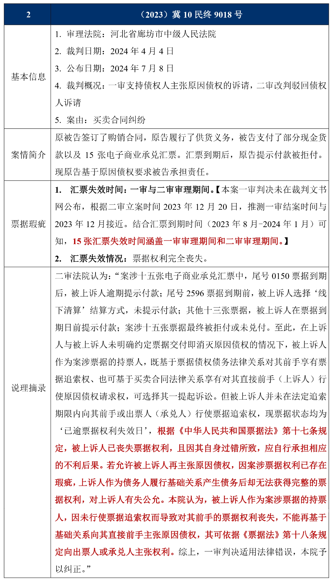
(三)票据到期日前两年内未对出票人、承兑人行使权利:
河北省廊坊市中级人民法院在(2023)冀10民终6966号案二审判决中认为:“作为票据持有人,其以双方之间的基础法律关系主张权利,虽然目前法律并无禁止性规定,但不得因为其不当行为,损害基础法律关系的买受人亦即票据前手的正当权益。……就本案而言,被上诉人在提示票据承兑遭到拒付的情况下,既未能与上诉人协商将票据退回或交回,亦未在六个月内及时行使追索权,特别是截止本院对本案审理终结前,已超过涉案票据到期日2021年10月26日后两年,而根据《票据法》第七十一条,被上诉人行使再追索权,需以其后手行使票据追索权且获得清偿为前提,故上诉人上述行为导致被上诉人相关票据权利丧失。第四,虽然《票据法》第十八条规定,持票人因超过票据权利时效或者因票据记载事项欠缺而丧失票据权利的,仍享有民事权利,可以请求出票人或者承兑人返还其与未支付的票据金额相当的利益,但鉴于被上诉人其上述行为致使上诉人丧失相应票据权利,该不利后果应由被上诉人承担为宜,被上诉人可以依据该规定向出票人主张民事权利。故一审法院忽视被上诉人上述行为致使上诉人票据权利丧失所做出的判决,本院依法予以改判。”此后河北省廊坊市中级人民法院还依此判决作出了(2023)冀10民终9018号和(2023)冀10民终9029号的相同裁判,其他法院的类似案例包括(2024)浙1002民初365号案、(2024)沪0116民初6465号案、(2023)粤18民终5964号案。
综合上述裁判观点可见,影响原因债权行使之根本在于债权人过错导致票据权利丧失/瑕疵、债权人在主张原因债权的同时却无法向债务人返还完整票据,而非其他因素,故只要是票据权利存在瑕疵的情形,不管何种程度的瑕疵,均可能影响债权人行使原因债权。此裁判规则背后的逻辑及法理依据,我们将在本系列后续篇幅中详述。
注释
[1] 《中华人民共和国票据法》第十七条:票据权利在下列期限内不行使而消灭:(一)持票人对票据的出票人和承兑人的权利,自票据到期日起二年。见票即付的汇票、本票,自出票日起二年;(二)持票人对支票出票人的权利,自出票日起六个月;(三)持票人对前手的追索权,自被拒绝承兑或者被拒绝付款之日起六个月;(四)持票人对前手的再追索权,自清偿日或者被提起诉讼之日起三个月。票据的出票日、到期日由票据当事人依法确定。
[2] 《中华人民共和国票据法》第十八条:持票人因超过票据权利时效或者因票据记载事项欠缺而丧失票据权利的,仍享有民事权利,可以请求出票人或者承兑人返还其与未支付的票据金额相当的利益。
作者介绍


汤友军 合伙人
汤友军律师专注于民商事争议解决和企业投融资纠纷研究,曾在最高人民法院和部分高级人民法院、深圳国际仲裁院等机构为客户的重大关键案件取得了胜诉成果,尤其擅长处理各类投融资纠纷及其衍生的企业控制权纠纷、公司治理纠纷等。
扫描二维码添加微信


宋嘉怡 律师
北京大学本硕,专注疑难复杂民商事争议解决,为多家上市公司、国企、金融机构及政府机构提供专业法律服务,处理纠纷涵盖公司纠纷、投资纠纷、跨境争议、金融地产等多元领域,擅长以证据细节驱动案件转机,兼具理论基础与实战成果。
songjiayi@huizhonglaw.com扫描二维码添加微信


黄晓林 律师
黄晓林律师毕业于西南政法大学,获民商法硕士学位,具有丰富的民商法学理论知识。黄晓林律师曾参与处理了公司纠纷、私募基金、合同纠纷等重大民商事诉讼案件,具备综合性的法律服务能力。
huangxiaolin@huizhonglaw.com
扫描二维码添加微信

查看往期文章,请点击以下链接:






