
文|汤友军、宋嘉怡、黄晓林
承前篇介绍,就债权人因自身过错导致票据权利存在瑕疵如何影响原因债权行使的问题,最高人民法院采纳抗辩权路径,认为如债权人无法返还票据权利时,则债务人有权以此为由抗辩,拒绝履行原因债权。本篇旨在探究前述观点及配套规则对各方权利及义务的分配是否周延、公平,并提出更为合理的处理方式建议,供探讨交流。
诸多法院以及学者认为,债权人作为过错方应当自行承担票据失效的后果,从行使原因债权的结果公平性出发,债权人导致票据权利严重瑕疵的,不能继续主张原因债权。我们首先将梳理未及时保全票据权利可能导致哪些不利后果,再对比债务人持有效票据和瑕疵票据的实际境况,最终得出结论,认为不支持原因债权的裁判观点,更符合公平原则。
未及时保全票据权利会导致票据权利瑕疵,并产生一系列不利后果。
不利后果之一:票据债务人的履行能力发生不利变化可能导致票据权利无法实现
票据时效不同于民法上的诉讼时效,其属于消灭时效,一旦错过行权期限,权利消灭再无转圜余地。建立票据消灭时效的目的,是尽快了结法律状态的不确定性,防止票据债务人履行能力发生变化进而导致票据权利无法实现。[1]因此,票据债务人的履行能力对于票据权利能否实现极为重要,如持票人不及时行使票据权利,可能因票据债务人在商事交易过程中丧失清偿能力而无法实现票据债权。
不利后果之二:票据时效经过将导致持票人权利受限、行权成本增加
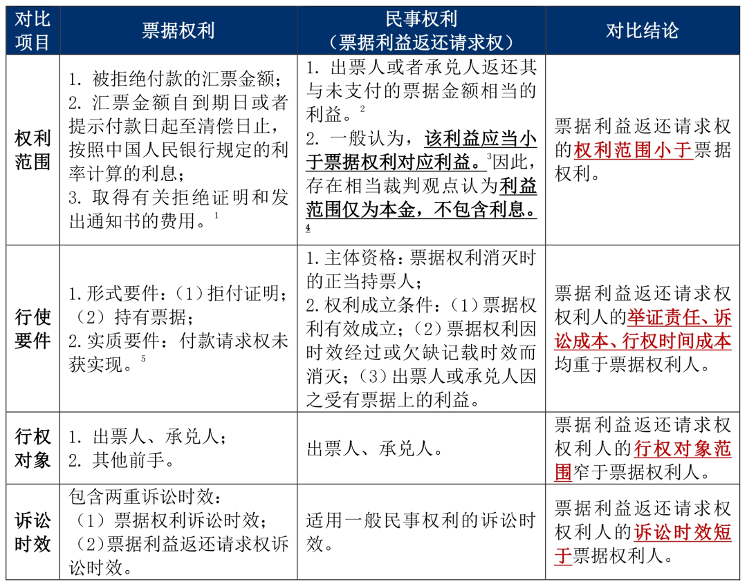
如前所述,根据《票据法》第十七条和第十八条之规定,票据时效经过将导致票据权利丧失,持票人自此仅享有民事权利上的票据利益返还请求权,不再享有票据权利。因此,票据权利瑕疵对持票人的直接影响亦体现为票据利益返还请求权和票据权利的区别,具体如下:

如上表,票据利益返还请求权从权利范围、行权便利性到行权成本等各方面均劣于票据权利,票据时效经过所致票据权利瑕疵对持票人权利范围的影响甚大,将让被返还票据的债务人承担本不必经受的巨额诉讼成本及时间成本,且相关损失及风险难以全部量化。
债权人可能是导致票据权利瑕疵的唯一过错方,要求债权人继续持票符合过错与责任相对应的原则。
如本系列此前篇章所述,债权人作为持票人,系可能保全票据权利的唯一主体。同时,债权人采取保全票据权利的措施不会影响其行使原因债权。在票据权利出现瑕疵的情形下,作为持票人的债权人往往是票据权利存在瑕疵的唯一过错方。票据权利瑕疵存在多种不利后果,如允许债权人继续行使原因债权、返还瑕疵票据,则会导致债务人可主张的权利范围缩减[7],甚至需要承受票据债务人履行能力变化的风险。参考风险自担原则,如果一方由于自己的过错或过失行为导致了某种不利后果,那么该方应当自行承担由此产生的风险和责任,而不应将这种风险转嫁给他人。在票据支付背景下,因为票据权利丧失是由债权人自身怠于行权的过错所致,由此带来的不利影响或风险应由持票人自行承担。[8]如果由于持票人的过错导致票据权利丧失,而实际的风险却由其直接前手(即原因关系债务人)承担,这将违背风险自担原则。
实践中有观点认为,债权人起诉主张原因债权后,债务人未及时清偿债务的,在诉讼期间如果票据权利随时间推移产生瑕疵,而债务人未提醒债权人保全票据权利的,则债务人对票据权利的瑕疵出现亦存在过错,因此应当将票据交还给债务人,由债务人承担票据权利瑕疵的不利后果。
我们认为,此种观点其实是混淆了两种权利性质,误将债权人对票据权利瑕疵的过错归因于债务人未清偿债务的过错,导致债务人承担了双重过错责任的不利后果。债务人未清偿债务的过错,对债权人如果造成损害,应当承担的是资金占用对应的损害赔偿责任,如承担违约金等;但票据权利瑕疵所致的权利范围减损、追索成本、清偿风险,这些后果与债务人未及时清偿债务并不存在直接因果关系,而是债权人怠于履行保全义务的过错行为所致。且实践中,原因债权是否届满,债务人在原因债权下是否存在其他抗辩事由,尚有存在争议的可能。在债权人对原因债权提起诉讼的过程中,债务人本有权提出原因债权下的抗辩,但如果在诉讼过程中,债权人未能保全票据权利所致权利瑕疵的后果要转嫁给债务人,则事实上迫使债务人面临一开始就要放弃抗辩权的不公平境地。如若不然,债务人虽然主张了抗辩,减免部分原因债权,但却可能获得一张权利灭失的票据,且无法获得救济。此种情形显然对债务人极为不公。因此,基于过错与责任相对应的原则,债权人怠于行权过错导致的票据权利瑕疵,应当由债权人自行承担不利后果。债权人不能直接将瑕疵票据返还给债务人,转而主张完整的原因债权。
参考风险与利益一致原则,从实质公平的结果考虑,票据权利丧失的风险应由过错方即债权人承担,不能随意转嫁给债务人。
参考风险与利益一致原则,享有利益的原因关系债权人/持票人应当承担票据失效的风险。关于交易中的风险负担问题,最高人民法院认为,应当保持风险与利益的一致性,谁享有利益就由谁承担风险。[9]具体到票据支付中,最高人民法院同样指出,持票人应当承担选择票据支付方式的一般性风险,只要该风险不至于产生损害票据作为结算工具功能的不良作用即可。[10]原因关系债权人作为持票人,显然系票据权利的唯一享有者。债务人将票据支付给债务人时,即已丧失票据权利。因此,债权人享有权利同时,应当承担票据失效的风险。且债权人行使票据权利仅需在汇票系统发起追索,并不存在程序复杂的负担,仅承担了票据支付的一般风险,故原因关系债权人应当自行承担未行使票据权利导致票据失效的风险,不能将无法清偿的票据返还债务人、主张原因债权。
从诉讼实践合理性来看,不支持原因债权的裁判观点,更符合公平原则。
一方面,该裁判规则对举证责任和诉讼成本的分担更为公平合理。前述第一种观点要求债务人先取得失效票据,待损失确定,再另行主张损害赔偿。此种观点虽然在法律逻辑上仍然是由过错方承担损害责任,但从实际操作看,如果债权人首先获得清偿,将失效票据返还给债务人,则债务人将面临长久的诉讼时间与金钱成本。不管是以抗辩的方式主张抵销,还是另诉损害赔偿,都须由债务人承担损害的证明责任。囿于损害赔偿的证明难度与另案主张的诉累及复杂程度,司法实践中鲜有债务人通过另案诉讼成功获得赔偿的案例。债务人遭受的损失不仅是实际受偿金额与票据完整金额之间的差额,还可能包括诉讼费、律师费、保全费等各项人力物力成本。此外,债务人还可能承担债权人偿还能力变化的风险。而所有这一切额外的诉累、损失与风险,都是由于债权人未能及时采取措施保全票据权利造成,但按照第一种观点,却要求债务人承担前述全部后果。与之相较,第二种观点下直接让债权人承担风险与诉讼成本的路径更为公平合理。司法实践部分案例也体现出同样的考虑:在成都中院(2023)川01民终14194号案中,二审法院即认为债权人逾期提示付款的行为可能损害债务人的利益,并最终驳回了债权人主张原因债权人的诉请。此外,在部分案例中,法院最终基于公平原则的考虑驳回债权人诉请,但同样提及了债权人未及时行权的行为对债务人利益的损害。[11]
另一方面,该裁判规则并未不合理加重债权人负担。有观点认为,不允许债权人在票据权利失效情形下行使原因债权,实质加重了债权人实现债权的负担。但事实上,债权人主张票据权利仅需发送通知信息[12];与之相对,债权人取得票据却同时获得了依据票据主张权利并获偿的各种制度便利与优势。考虑到票据权利的便捷性,定期发送通知主张权利并未不合理加重债权人负担。相反,如果将保全票据权利的义务转嫁给债务人才将不合理加重债务人负担,因为债务人不仅无从知晓票据具体行权状态,亦没有法定权利可向票据义务人进行主张,更无法在系统中进行任何操作,因此对债务人课以保全义务显然不具有可行性。
值得进一步探讨的是,在分析债权人过错对原因债权行使的影响时,常见误解是将票据瑕疵狭隘地局限于“逾期提示付款”这一情形,或者说认为完成提示付款即满足“行使票据权利”的要件,从而触发票据债权与原因债权间的“选择权”,这也导致裁判容易以“是否完成提示付款行为”作为原因债权能否行使的形式判断标准。事实上,在债权人按期提示付款情形下,其确实享有选择行使原因债权或票据债权的权利。但债务人基于票据权利瑕疵产生了抗辩权,在债权人选择行使原因债权时,债务人得以抗辩阻碍原因债权的行使。换言之,债权人的“选择权”解决的是债权人“能否选”的问题,而“抗辩权”解决的则是债权人“选了能否得到支持”的实质问题。
余论
在本系列文篇的探讨中,我们阐明了当债权人因自身过错导致票据权利存在瑕疵时,不得行使原因债权的裁判思路。这一法律立场不仅体现了对债权人过错行为的合理约束,而且与《票据法》促进票据流通、鼓励持票人积极行权、促进社会主义市场经济发展的立法取向紧密相连。
票据作为一种支付和融资工具,其高效流通是市场经济中不可或缺的一部分。《票据法》通过确立票据的无因性原则、独立性和流通性,旨在降低交易成本,提高资本流转效率。当债权人因自身过错导致票据权利瑕疵时,若仍允许其行使原因债权,不仅违背了票据行为的独立性,还可能导致票据流通的不确定性增加,从而抑制市场的活力。同时,鼓励并督促持票人积极、妥当地行使权利,是《票据法》的另一重要价值取向。债权人若因自身过错未能妥善行权,则其行使原因债权的权利也应受到相应限制。这有助于明确责任,引导票据活动参与者尽到必要注意义务。
纵观司法实践,债权人不得继续行使原因债权的裁判观点,其法理依据虽有新债清偿、公平原则、风险自担原则等不同学理侧重,但裁判结论趋于一致,即强调交易主体应当自负其责,积极行权。这亦与《票据法》通过短期票据时效等制度促进票据流通和票据关系稳定的价值取向吻合。因此,债权人无论是否主张原因债权,均应在法定期限内采取必要措施保全票据权利。
实践中,债权人、债务人及第三方在票据持有、行权过程中可能呈现多样化的行为和意思表示,裁判机构可能根据各方具体过错行为及过错程度作出判断,甚至由结论倒推论证过程。但从精细化裁判与制度建设的角度来看,以“责任自负”为基础的裁判理念,在理论上更为清晰可行,亦不会对市场主体形成负面激励,有利于构建有序、高效的票据市场。当然,具体情境中不同裁判方向所承载的价值权衡,亦值得在实践中进一步探讨。
注释
作者介绍


汤友军 合伙人
汤友军律师专注于民商事争议解决和企业投融资纠纷研究,曾在最高人民法院和部分高级人民法院、深圳国际仲裁院等机构为客户的重大关键案件取得了胜诉成果,尤其擅长处理各类投融资纠纷及其衍生的企业控制权纠纷、公司治理纠纷等。
扫描二维码添加微信


宋嘉怡 律师
北京大学本硕,专注疑难复杂民商事争议解决,为多家上市公司、国企、金融机构及政府机构提供专业法律服务,处理纠纷涵盖公司纠纷、投资纠纷、跨境争议、金融地产等多元领域,擅长以证据细节驱动案件转机,兼具理论基础与实战成果。
songjiayi@huizhonglaw.com扫描二维码添加微信


黄晓林 律师
黄晓林律师毕业于西南政法大学,获民商法硕士学位,具有丰富的民商法学理论知识。黄晓林律师曾参与处理了公司纠纷、私募基金、合同纠纷等重大民商事诉讼案件,具备综合性的法律服务能力。
huangxiaolin@huizhonglaw.com
扫描二维码添加微信

查看往期文章,请点击以下链接:
