
文|曹玉龙 罗星炎
前言:建设工程合同纠纷因其专业性、复杂性及所涉利益重大,一直是民商事审判实践中的重难点领域。自《最高人民法院关于审理建设工程施工合同纠纷案件适用法律问题的解释》(法释〔2004〕14号,已失效)、《最高人民法院关于审理建设工程施工合同纠纷案件适用法律问题的解释(二)》(法释〔2018〕20号,已失效)(以下统称原《司法解释》)以及《最高人民法院关于审理建设工程施工合同纠纷案件适用法律问题的解释(一)》(法释〔2020〕25号)(下称《建工解释(一)》)相继颁布施行以来,相关规则体系的形成为统一裁判尺度、规范市场秩序发挥了支柱性作用。然而,随着建筑行业的快速发展与转型升级,新型交易模式不断涌现,司法实践中亦持续面临诸多亟待回应的新问题、新挑战。
在此背景下,最高人民法院适时启动司法解释的修订与完善工作,形成《关于审理建设工程施工合同纠纷案件适用法律问题的解释(二)(征求意见稿)》(下称《建工解释(二)征求意见稿》),并向社会公开征集意见。归类而言,《建工解释(二)征求意见稿》可分为六大板块:
1.合同效力与真实意思表示的再平衡
该部分进一步放宽了合同效力的认定标准,既坚守了法律的强制性规定,也体现了对市场交易灵活性的尊重。例如,对于订立时“必须招标”的工程,若起诉时该要求已取消,则不再以未招标为由认定合同无效,以尊重当事人真实意思表示,维护合同效力。又如,一般情况下工程总承包、专业分包、劳务分包等施工合同均受《中华人民共和国建筑法》(下称《建筑法》)第二十六条第二款:“禁止建筑施工企业超越本企业资质等级许可的业务范围或者以任何形式用其他建筑施工企业的名义承揽工程。禁止建筑施工企业以任何形式允许其他单位或者个人使用本企业的资质证书、营业执照,以本企业的名义承揽工程。”受到资质准入制的约束(少数工程如绿化等因取消资质要求不受影响),承建单位在不具备相应资质、超越资质等级承建项目的情况下,施工合同会被认定无效。而本解释放宽了因资质问题导致合同无效的情形,对劳务分包、住宅室内装修、可以不申领施工许可证等特定情况下的资质缺失,不再一概否定合同效力。
2.无效合同下各方权利义务的精细化处理
《建工解释(二)征求意见稿》集中解决了资质借用、转包、违法分包等乱象下的法律责任问题。它明确了在合同无效时,借用资质的个人或单位应如何行权,又在何种条件下可以直接向发包人主张权利;强调了出借资质企业的责任边界,尤其是在对外债务承担上明确适用表见代理制度;并规定了实际施工人(含挂靠人)代位权诉讼的资格,以保障其工程款债权的实现。
3.工程价款结算规则的明确与统一
对于建设工程合同纠纷中的常见问题,《建工解释(二)征求意见稿》对既有且相对明确的裁判规则进行了归拢,如固定总价模式下不因工期内材料价格、人工费等波动而调整合同总价,以维护合同的严肃性;也确定了非因承包人引发的设计变更等导致工程量增加的结算原则。对于部分争议较大的问题,《建工解释(二)征求意见稿》也给出了裁判规则和标准,如对总价合同未竣工即解除后该如何认定已完工程的款项给出了具体指导意见,也进一步明确了以审计结果作为结算依据时的结算评价标准。
4.合同无效、解除后的权利处置与程序保障
《建工解释(二)征求意见稿》对合同无效、解除后的质量保证金预留问题作出了具体规定。另对实践中施工合同解除后的“场地移交僵局”提供了解决思路,若承包人拒不退场,发包人有权请求法院判令其及时移交施工现场和施工资料,以保障工程的顺利交接和后续处理;与此同时,为了保护承包人的合法权益,防止关键证据灭失,解释也赋予了承包人在退场前申请证据保全的权利。这一规定兼顾了双方的利益,确保了纠纷解决过程的有序性。
5.建设工程价款优先受偿权的行使与保障
文件细化了优先受偿权的行使条件、范围和起算时间。它明确了优先受偿权的范围不包括停工、窝工等损失(农民工工资除外);规定了承包人与发包人达成的“折价协议”在满足特定条件时可被视为行使优先受偿权的方式;并强化了优先受偿权的可转让性、起算日的可调整性,增强了法律适用的确定性。
6.程序性规定与司法权的边界
本次征求意见稿对管辖范围等程序性问题作出了规定,同时也增加了司法权与行政权的衔接,要求法院在审理中发现违法违规行为或严重质量问题时,应及时移送行政主管部门处理。
我们现就《建工解释(二)征求意见稿》的具体条款逐一解读如下,一方面是自我学习的成果梳理,另一方面也期待能对司法解释的完善提供些许支持:
【1-3条 合同效力篇】
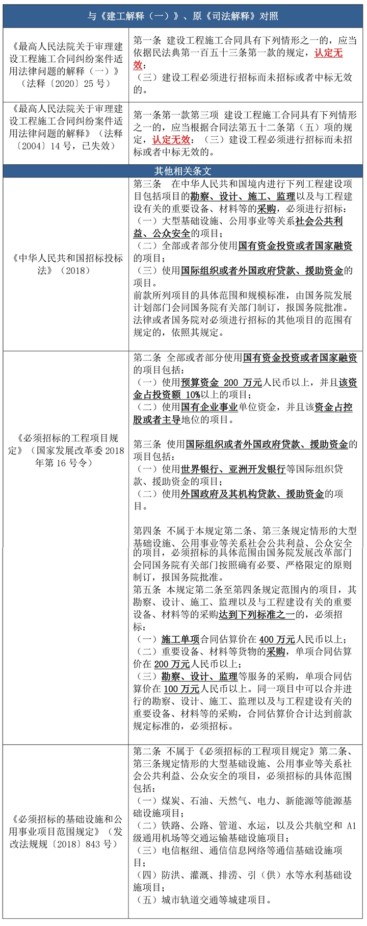
第一条 建设工程施工合同订立时属于必须招标的工程项目,当事人未进行招标投标而订立合同,起诉时该工程项目不属于必须进行招标的,人民法院不应以未进行招标认定合同无效。

本条系对《建工解释(一)》第一条第一款第三项[1]关于必须招标工程未经招标程序签订合同无效的例外规定,旨在根据时代背景限缩“必须招标工程”范围,维护当事人真实意思表示,肯定合同效力。
2018年以前,根据《中华人民共和国招标投标法》(2000年)第三条第一款第一项规定:“在中华人民共和国境内进行下列工程建设项目包括项目的勘察、设计、施工、监理以及与工程建设有关的重要设备、材料等的采购,必须进行招标:(一)大型基础设施、公用事业等关系社会公共利益、公众安全的项目。”以及与之配套的《工程建设项目招标范围和规模标准规定》(已失效)第三条第一款第五项:“关系社会公共利益、公众安全的公用事业项目的范围包括:(五)商品住宅,包括经济适用住房”、第七条第一款第一项:“本规定第二条至第六条规定范围内的各类工程建设项目,包括项目的勘察、设计、施工、监理以及与工程建设有关的重要设备、材料等的采购,达到下列标准之一的,必须进行招标:(一)施工单项合同估算价的200万元人民币以上的”可知,合同额超过200万的商品住宅工程必须通过招标程序签订合同。
进一步参考当时的《最高人民法院关于审理建设工程施工合同纠纷案件适用法律问题的解释》(法释〔2004〕14号)第一条第一款第三项:“建设工程施工合同具有下列情形之一的,应当根据合同法第五十二条第(五)项的规定,认定无效:(三)建设工程必须进行招标而未招标或者中标无效的”可知,超过一定合同额的商品住宅工程若未经招投标程序签订合同,该施工合同无效。
2018年,发改委在下发的《必须招标的工程项目规定》(国家发展和改革委员会令第16号)、《必须招标的基础设施和公用事业项目范围规定》(发改法规规〔2018〕843号)中缩小了强制招标的范围,旨在“放管服”改革,激发市场活力,其中最重要的变化之一就是将“商品住宅”项目从必须招标的目录中移除。同时,在《必须招标的工程项目规定》(国家发展和改革委员会令第16号)第五条也进一步提高了必须招标项目的规模标准:“本规定第二条至第四条规定范围内的项目,其勘察、设计、施工、监理以及与工程建设有关的重要设备、材料等的采购达到下列标准之一的,必须招标:(一)施工单项合同估算价在400万元人民币以上。”
为了梳理法条逻辑进一步举例说明,假使商品房项目的施工合同签订于2017年,若2023年双方产生争议并诉诸法院,根据《建工解释(一)》,该合同效力将被挑战,但若在《建工解释(二)》颁布实施之后才成诉,则合同效力不受影响。
该司法适用逻辑也符合《最高人民法院关于适用<中华人民共和国民法典>时间效力的若干规定》第八条[2]的思路,即为了维护交易稳定、鼓励交易和体现公平正义适用“从新”原则。
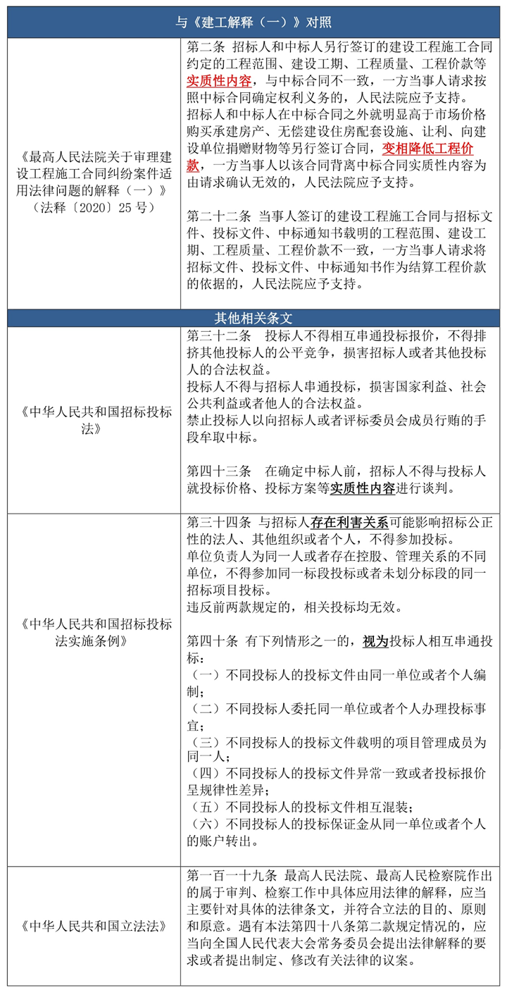
第二条 在确定中标人前,招标人、投标人以意向书、会议纪要或者补充协议等形式就工程价款等实质性内容进行谈判并且参与谈判的投标人中标,或者发包人与承包人经协商订立施工合同后又通过招标投标程序与承包人订立建设工程施工合同,当事人以中标合同违反招标投标法第三十二条、第四十三条、第五十三条、第五十五条规定为由主张无效的,人民法院应予支持。

本条系将《中华人民共和国招标投标法》(下称《招标投标法》)有关影响招标程序公正性的行为在建工领域具象化,与《招标投标法》第四十三条:“在确定中标人前,招标人不得与投标人就投标价格、投标方案等实质性内容进行谈判”本意一致,旨在禁止投标人在中标前与招标人就工程价款等实质性内容进行磋商,防止招投标程序的公平、公正性丧失。
而对于实质性条款的定义,可根据《建工解释(一)》第二条[3]、第二十二条[4]进行判断,我们在此前的“建工热话题系列(二)【招投标环节】--实质性条款变更”[5]亦进行了全面分析,供大家参考。
值得注意的是,对于后半句“发包人与承包人经协商订立施工合同后又通过招标投标程序与承包人订立建设工程施工合同”无效该如何理解或存在一定争议。笔者认为,该条文主要指建设单位在合同订立后,因项目被依法认定为必须招标或主动决定重新招标,故通过规范招投标程序将此前合同内容再次确定或只进行微调,该情形本质上即在招投标前进行了实质性磋商。但问题是,若确实系原施工单位解除合同后,按照该投标要求完成的全新投标,是否会导致中标合同亦无效呢?
观点1为:需进一步考虑该行为是否实质影响公平公正。例如发包人采用了完全不同的施工标准、造价模式(如综合单价调整为固定总价)等重新招标。此时原订立施工合同的承包人不一定在招投标程序中具有优势,此种情况下或不应影响合同效力。
观点2为:该无效事由属于拟制的“无效推定”,即只要出现该种情形,一概认定无效。该条款属于对《中华人民共和国招标投标法实施条例》第三十四条[6]、第四十条[7]拟制“无效推定”的“延伸”,即考虑到串通投标的隐蔽性极高,第三方难以获取投标人存在串通投标的证据。为兼顾公平,只要存在前述条款所规定的行为,不管投标人之间在事实上有无串通,均一概否定存在该行为人的投标资格,中标后所签订的合同也当然无效。
此外,虽然本条解释更多的是解决招投标领域有关公平竞争的问题,但考虑到《建工解释(二)征求意见稿》开篇即明确其法律渊源包括《招标投标法》,因此根据《中华人民共和国立法法》第一百一十九条[8]的规定,其有权在立法原意的基础上,结合建工领域的具体情形创设新的“无效推定”。
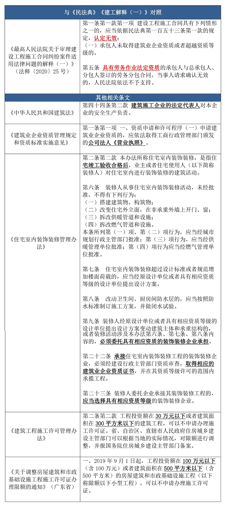
第三条 具有下列情形之一,当事人以承包人未取得建筑业企业资质为由主张建设工程施工合同无效的,人民法院不予支持:(一)已依法登记为企业的承包人订立的建设工程施工劳务分包合同;
(二)不涉及建筑主体或者承重结构变动的住宅室内装修工程;(三)国务院住房城乡建设主管部门确定的可以不申领施工许可证的限额以下小型工程。

本条系对《建工解释(一)》第一条第一款第一项[9]关于无资质、超越资质的施工主体签订施工合同无效的例外规定以及对第五条[10]关于劳务分包单位无资质作业将导致合同无效的限缩性修改,旨在放宽对施工单位的资质要求,明确了即使施工单位不具有施工资质亦不会导致合同无效的三种情形。
1.已依法登记为企业的承包人订立的建设工程施工劳务分包合同
企业并非法律专属概念,因此无法从单一的法条中直接获得企业的基本定义,但结合《中华人民共和国民法典》(下称《民法典》)第七十六条第二款[11]、第一百零二条第二款[12],《中华人民共和国公司法》第二条[13]、第三条[14],《中华人民共和国合伙企业法》第二条[15],《中华人民共和国个人独资企业法》第二条[16],我们可以初步总结为:依照中国法律设立,以营利为目的,具备一定组织形式,能够以自己的名义从事商品生产、经营或服务活动,并依法独立或需要合伙人连带承担民事责任的经济组织,可以称之为企业。
但值得注意的是,对于建筑企业的范围不排除有所限缩。结合《建筑法》第四十四条第二款:“建筑施工企业的法定代表人对本企业的安全生产负责。”以及《建筑业企业资质管理规定和资质标准实施意见》第一条第一项:“一、资质申请和许可程序(一)申请建筑业企业资质的,应依法取得工商行政管理部门颁发的公司法人《营业执照》”可知,建筑企业应当限定为法人企业。因此如果仅从条文进行解读,对个人、个体工商户、合伙企业等主体签订劳务分包合同仍应持否定性评价,应属无效。这一问题或在未来司法适用中存有一定争议。
接下来,我们一起回顾下关于劳务单位资质法定要求的历史沿革,以便了解政策的导向和态度。劳务分包合同历时已久,存在劳务资质准入制、劳务资质不分等级以及资质审批改为备案三个阶段。
第一阶段:严格的资质分类与等级管理时代(2001年-2014年)
在建筑业市场化发展的早期,为规范市场、确保工程质量与安全,国家对建筑企业实行严格的资质管理体系,劳务分包作为其中一环,同样被纳入监管。2001年,住房和城乡建设部(下称住建部)颁布《建筑业企业资质管理规定》,第六条第一、第二款[17]明确劳务分包需要资质划分。同年,住建部进一步印发《建筑业企业资质等级标准》的通知(建建[2001]82号),将劳务资质划分为13个资质等级标准。企业必须根据其拥有的注册资本、技术装备、专业人员数量和历史业绩等条件,申请相应类型和等级的资质,并在核定的资质等级和范围内承接业务。2008年,住建部发布的《关于建立和完善劳务分包制度发展建筑劳务企业的意见》(建市[2005]131号)进一步明确:“承包企业进行劳务作业分包必须使用有相关资质的企业。”
第二阶段:资质等级的简化与整合(2014年-2017年)
随着改革的深化,过于繁琐的资质分类和等级被认为限制了市场灵活性,增加了企业负担。因此,简化和整合成为这一阶段改革的主旋律。住建部发布的《建筑业企业资质标准》(建市[2014]159号)及相关修订意见,原有的劳务分包资质体系被重大调整。最核心的变化是将“劳务分包资质”修订为统一的“施工劳务资质”,并且明确规定该资质不再划分等级和专业类别。这意味着只要企业取得了“施工劳务资质”,理论上就可以承接所有类型的劳务作业,不再受具体工种和等级的限制。这一举措极大地简化了审批流程,降低了劳务企业的准入门槛,是对“分资质等级”模式的重大突破。
第三阶段:审批制迈向备案制(2017年至今)
为进一步深化“放管服”改革,促进建筑产业工人队伍的转型升级,国家开始探索取消施工劳务企业资质的审批制度。2017年11月,住建部在《关于培育新时期建筑产业工人队伍的指导意见(征求意见稿)》中首次明确提出“取消建筑施工劳务资质审批”的改革方向。2020年11月,住建部发布了纲领性的《建设工程企业资质管理制度改革方案》(建市〔2020〕94号),为全国范围内的改革指明了方向。方案明确提出,将施工劳务企业资质改为专业作业资质,由审批制改为备案制。这一改革的核心是将劳务企业向更专业、更具技术能力的“专业作业企业”引导,鼓励其建立稳定的核心技术工人群体。2022年,住建部下发《建筑业企业资质标准(征求意见稿)》明确:“专业作业资质不分等级,实行备案制。具有公司法人《营业执照》且拟从事专业作业的企业在完成企业信息备案后,即可取得专业作业资质。”
综上,虽然《建筑业企业资质标准》尚未定稿下发,但可以看到国家层面对施工资质的要求仍在持续放宽。本次《建工解释(二)征求意见稿》也是响应新时代国家政策,进一步在司法层面给予了宽限,认定“备案”与否不影响“企业”签订劳务分包合同的效力。
2.不涉及建筑主体或者承重结构变动的住宅室内装修工程
《住宅室内装饰装修管理办法》(下称《室内装修管理办法》,2011年1月26日中华人民共和国住房和城乡建设部令第9号)第二条第二款:“本办法所称住宅室内装饰装修,是指住宅竣工验收合格后,业主或者住宅使用人(以下简称装修人)对住宅室内进行装饰装修的建筑活动”,因此住宅室内装修与一般总包单位、分包单位所承建的精装工程有所不同,特指业主或者住宅使用人对住宅室内进行装修。
《室内装修管理办法》本身对于承建装修工程需具备施工资质提出了明确要求,我们注意到其在第二十二条[18]、第二十三条[19]规定了所有室内装修工程均应由具备相应施工资质的企业承接,又在第九条[20]强调具有特殊施工要求的装修内容须委托具有相应资质的装饰装修企业承担,二者存在包含关系。之所以住建部在第九条进一步强调特殊施工的资质要求,是因为“建筑装饰装修工程专业承包资质”的施工范围受限,无法承揽涉及主结构改变或承重墙改造的装修工程,即《建筑业企业资质等级标准》(建市[2014]159号)“23 建筑装修装饰工程专业承包资质标准”规定:“与装修工程直接配套的其他工程是指在不改变主体结构的前提下的水、暖、电及非承重墙的改造。”而对于该类工程,参照上海市《关于查处损坏房屋承重结构违法行为的若干规定》(沪城管规〔2024〕5号)第二条“关于被损房屋承重结构的修复”第1项的规定:“当事人应当委托具有‘特种工程(结构补强)专业承包’,或者‘建筑工程施工总承包二级’及以上资质的建筑业企业修复被损房屋承重结构”,施工企业或许同时具备装饰装修资质以及特种工程(结构补强)专业承包(或施工总承包二级及以上)资质。
但《室内装修管理办法》本身仅系部门规章,即使违背相关条款是否必然影响室内装修合同效力在法律上本就存在争议,况且要求大量的小业主在装修时依据资质选择装修单位不符合经济活动常理。因此,在《建工解释(二)征求意见稿》出台前,关于无资质承揽住宅室内装修工程的合同效力问题,全国各地的司法实践长期处于分歧与摇摆之中。
“合同无效说”:部分法院严格依据关于从业资质的法律规定,认为任何未取得相应资质的建筑活动都违反了法律的强制性规定,因此签订的合同应属无效。其出发点在于资质管理关乎公共安全,故是效力性强制性规定。
例如湖北省高院在(2023)鄂民申7804号案件中认为:“本案中,谭某江没有相应的装饰装修资质,违反了《住宅室内装饰装修管理办法》第二十二条的规定,根据《最高人民法院关于审理建设工程施工合同纠纷案件适用法律问题的解释(一)》第一条的规定,承包人未取得建筑业企业资质或者超越资质等级的建设工程施工合同应认定为无效,故二审法院判决案涉合同无效,并无不当。”
陕西省高院在(2020)陕民申1278号案件中认为:“《住宅室内装饰装修管理办法》(建设部令第110号)第九条规定,装修人经原设计单位或者具有相应资质等级的设计单位提出设计方案变动建筑主体和承重结构的,或者装修活动涉及本办法第六条、第七条、第八条内容的,必须委托具有相应资质的装饰装修企业承担;第八条规定,改动卫生间、厨房间防水层的,应当按照防水标准制定施工方案,并做闭水试验。案涉项目系对商业营业场所进行的装饰装修工程,面向社会公众开放,涉及公众利益,应适用相对于住宅室内装饰装修工程更高的管理标准,而案涉合同约定施工内容包括水路改造、电路改造、厨房防水等内容,参照《住宅室内装饰装修管理办法》第八条、第九条规定,应当由具有相应资质的装饰装修企业实施施工,故原审认定案涉合同因被申请人缺乏相应资质而无效,并无不当。”
“合同有效说”:另一方观点则认为,家庭住宅室内装修工程具有其特殊性,与大型公共建筑工程存在本质区别。其理由包括:1.不涉及公共安全。不改变主体和承重结构的住宅装修,其影响主要局限于业主个人,社会公共利益牵涉较小。2.法律适用层级问题。直接规定住宅装修资质的《住宅室内装饰装修管理办法》属于部门规章,其效力层级不足以作为认定合同无效的法律依据。而《建筑法》的立法本意是规制大型建设活动,将其强行适用于家庭装修有“高射炮打蚊子”之嫌。3.无效的法律后果会给市场现实与交易习惯带来较大冲击。现实中,大量从事家庭装修的施工队或个人并不具备建筑业企业资质,若一概认定合同无效,将严重破坏市场交易稳定,甚至可能被恶意利用,违背诚实信用原则。
例如贵州省高院在(2025)黔民申861号案中认为:“住房和城乡建设部发布的《住宅室内装饰装修管理办法》第二十二条‘承接住宅室内装饰装修工程的装饰装修企业,必须经建设行政主管部门资质审查,取得相应的建筑业企业资质证书,并在其资质等级许可的范围内承揽工程’的规定,系对装饰装修企业的资质要求,并非个人从事室内装饰装修业务的禁止性规定,且该管理办法为规章,并非法律、行政法规,即使违反该规定,也不必然导致合同无效。”
这种裁判尺度的不统一,导致了“同案不同判”的现象。此外,近年来因擅自拆装承重墙进行装修引发安全事故的案例也屡见不鲜,如7·12苏州酒店倒塌事故造成17人遇难、5人受伤;4·28哈尔滨私拆承重墙事件,导致楼体出现多处裂缝,造成全楼240余户居民紧急疏散,预估经济损失达1.68亿元。本条司法解释的出台,在一定程度上对社会热点给予了积极响应,在放宽施工资质要求的同时,对施工安全隐患较大的“建筑主体或者承重结构变动”仍加以限制,旨在弥合分歧、明确规则。但正如上文提示,若涉及“建筑主体或者承重结构变动”的装修工程,更需要注意施工单位是否具备特种工程(结构补强)专业承包(或施工总承包二级及以上)的施工资质。此外,施工企业此时是否同时需要具备相应的装修资质或存有争议,待后续司法实践进一步明确。
3.国务院住房城乡建设主管部门确定的可以不申领施工许可证的限额以下小型工程
根据《建筑工程施工许可管理办法》第二条第二款[21],国务院建设行政主管部门确定的普遍性限额标准是“工程投资额在30万元以下或者建筑面积在300平方米以下”的建筑工程。同时,法律也赋予了地方调整的权限,即“省、自治区、直辖市人民政府住房城乡建设主管部门可以根据当地的实际情况,对限额进行调整,并报国务院住房城乡建设主管部门备案”。例如,广东省下发在2019年下发《关于调整房屋建筑和市政基础设施工程施工许可证办理限额的通知》,将此限额提高至“100万元以下(含100万元)或者建筑面积在500平方米以下(含500平方米)的房屋市政工程。”我们可以发现,该条款的适用范围一般直接指向因投资额小、建筑面积小、风险等级低而被豁免了施工许可行政审批的工程项目。这通常涵盖了大量的农村自建房(非农民自建低层住宅)、小型装修、临时建筑、店铺装修等工程。这些工程的承揽者多为技能娴熟但无力承担高昂资质维护成本的个体工匠或小型施工队,他们是市场经济中最活跃但也最微观的组成部分。在旧有的司法框架下,一旦发生纠纷,发包人可能会利用“承包人无资质”这一抗辩来主张合同无效,从而少付或克扣工程款。这不仅严重损害了广大基层劳动者的合法权益,也纵容了市场中的机会主义行为,破坏了诚实信用的基本原则。《建工解释(二)征求意见稿》的新规,正是对这一市场现实的充分尊重。通过承认这类合同的效力,确保了微小市场主体能够依据合同获得应有报酬,维护了交易安全和稳定,彰显了司法的公平正义。
此外,需要对于本条第(二)项、第(三)项综合解读,对于合同额较大需申领施工许可证的室内住宅装修工程,若不涉及主体或承重结构变动,仍可以套用本条解释的第2项,施工合同效力不受资质影响;对于合同额较低但涉及主体或承重结构变动的室内装修工程,则需受第2项的限制,对施工单位资质有相应的要求。
注释
作者介绍


