
文|曹玉龙、罗星炎
【4-8条 挂靠,转包、违法分包后果篇】
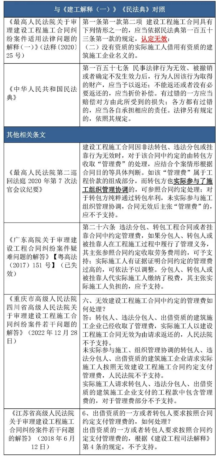
第四条 建筑施工企业转让、出借资质或者以其他方式允许他人以本企业名义承揽工程,人民法院应当认定涉及转让、出借资质等关系的合同无效。建筑施工企业主张约定的转让、出借资质等费用的,人民法院不予支持。
借用建筑施工企业资质的单位或者个人施工后,依据其与建筑施工企业的约定请求建筑施工企业支付折价补偿款或者赔偿损失,建设工程经验收合格的,人民法院依照民法典第一百五十七条规定处理。

“借用资质”在实践中也被称之为“挂靠”,根据住建部《建筑工程施工发包与承包违法行为认定查处管理办法》(下称《管理办法》)第九条[1],挂靠是指单位或个人以其他有资质的施工单位的名义承揽工程的行为,这里的“承揽工程”包括参与投标、订立合同、办理有关施工手续、从事施工等活动。
从认定标准来看,符合下列情形之一的属于挂靠:没有资质的单位或个人借用其他施工单位的资质承揽工程的;有资质的施工单位相互借用资质承揽工程的(包括资质等级低的借用资质等级高的、资质等级高的借用资质等级低的、相同资质等级相互借用的);符合《管理办法》第八条第一款第三至九项[2]规定的情形且有证据证明属于挂靠的。
简而言之,挂靠的核心特征可概括为:名义与实质相分离——被挂靠企业出借其资质证书、营业执照及企业名义,但并不实际参与工程的施工组织和管理;挂靠人(通常是包工头或不具备相应资质的施工企业)则自主经营、自负盈亏,独立承担工程施工的人财物组织及风险,仅向被挂靠企业缴纳一定比例的管理费作为“借名”的对价。
在司法实践中,法院判断是否构成挂靠,通常综合考量以下要素:挂靠人是否向被挂靠企业缴纳管理费、保证金等费用;被挂靠企业是否仅提供资质、印章,未参与工程投标、合同签订、施工管理及资金结算;挂靠人是否独立组建施工团队、采购材料设备,自主决定工程施工方案;工程款是否实际由挂靠人支配,被挂靠企业仅为“过账”角色。
被挂靠人同意让挂靠人使用自身资质承建项目的原因有二,一是可以增加公司业绩,有利于施工资质等级的提升;二是能够收取可观的挂靠管理费(一般占合同额的1%~5%),即借用资质的使用费。
本条第一款对“挂靠管理费”进行了全面否定,有观点认为其统一了各个地区长久以来对“挂靠管理费”是否应当支持、支持多少的标准,即“挂靠管理费”的收取将不再具有合理性,均不予支持。从文义来看,本款解释最终采取了严格主义,坚持高标准,不再区分被挂靠人有无实际的管理行为,一概对“挂靠管理费”不予支持,吸收了《江苏省高级人民法院关于审理建设工程施工合同纠纷案件若干问题的解答》(2018年6月12日)第6条问答的处理建议。
但通常而言发包人支付的工程款均需由名义承包人即被挂靠人过账,因此挂靠费往往在拨付进度款的过程中就已经被扣留。而对于被挂靠人已经收取的“挂靠管理费”,挂靠人是否有权要求被挂靠人予以退还,本次未作明确。即使合同无效后参照适用结算条款,挂靠人取得管理费的依据似乎也不存在。因此,《重庆市高级人民法院 四川省高级人民法院关于审理建设工程施工合同纠纷案件若干问题的解答》(2022年12月28日)中对该问题采取了“务实中立”的处理方式,已经由转包人、出借资质的施工企业实际扣留的,挂靠人无权要求返还;若款项已经付至挂靠人,转包人、违法分包人,出借资质的建筑施工企业也无权要求实际施工人给付。既然考虑到本款解释已明确被挂靠人占有“挂靠管理费”不具有合法性,建议进一步明确挂靠人是否有向被挂靠人主动索回挂靠费的权利。
另一种观点认为,第一款只是禁止了“转让、出借资质”费用的收取权,但若建筑施工企业在转让、出借资质的同时确实承担了部分管理职责,应当赋予其在合同无效后取得部分损失补偿的权利。毕竟,就借用资质的行为双方均存在过错,将该部分管理费完全归于挂靠人享有,似乎也不符合立法本意。此前在实践中,也有法院将管理费与被挂靠人是否进行了实际管理挂钩,如《最高人民法院第二巡回法庭2020年第7次法官会议纪要》《广东高院关于审理建设工程合同纠纷案件疑难问题的解答》【粤高法(2017)151号】(已失效)第二十六条。(见表格条文)
本条第二款系对《建工解释(一)》第一条第一款第二项[3]挂靠模式下合同无效后,就挂靠人向被挂靠人主张结算标准进行释明,结算标准与此前参照无效合同折价补偿的精神保持一致。且相较于一般建工合同无效后根据《民法典》七百九十三条有关“折价补偿”的规定,本款系按照《民法典》一百五十七条进一步增加了“赔偿损失”的规定。笔者初步认为,考虑到挂靠关系发生在挂靠人与被挂靠人之间,并非纯粹的建工纠纷,遂引用《民法典》“总则篇”的条款更为妥当。且在挂靠人实际成本投入高于工程结算可得收入的情况下,不排除挂靠人会以实际支出向被挂靠人主张损失金额。但需要注意的是,挂靠模式下走账合同居多并非真实成本,且部分下游单位受挂靠人管理控制,挂靠人可据此“做高”实际成本谋取非法利益,因此或较难查明挂靠人的实际损失。综上,“折价补偿”与“赔偿损失”应分别如何适用或需最高院进一步明确。
本条解释的出台,赋予了在发包人不知情的挂靠模式项下,挂靠人向被挂靠人行权的救济路径,明确挂靠人可就挂靠协议对被挂靠人享有债权,该救济路径符合《民法典》第一百五十七条的立法精神。在以往的实践中,对于发包人不知情的挂靠,挂靠人既无法直接向发包人主张权利,亦难以通过挂靠协议向被挂靠人索要工程款,有且仅有在被挂靠人扣留发包人支付工程款的情况下,挂靠人方能就该部分款项向被挂靠人主张权利[4]【见下图】。

且正因挂靠人一般不对被挂靠人享有工程款债权,故也难以向发包人行使代位权。对于发包人知情的挂靠,系直接在发包人与挂靠人之间建立事实合同关系,挂靠人可直接向发包人行权,具体详见对第五条的分析。
另外需要注意的是挂靠协议中的“背靠背条款”(即被挂靠人在收到工程款之后才有向挂靠人支付工程款义务的约定),是否属于合同中“关于工程价款的约定”并可以参照适用?
在部分案件中,有法院认为背靠背条款在合同无效后也应作为工程结算条款参照适用。【(2024)渝民申660号(认为“背靠背条款”属于结算条款,具有一定的法律效力)】
笔者认为,因合同本身无效,作为合同组成部分的“背靠背”条款也应随之无效。若要求实际施工人(含挂靠人)必须等待转包人、违法分包人或被挂靠人收到工程款之后才能向其主张,则和赋予挂靠人诉求折价补偿或者损失的权利基础不同,毕竟在合同无效后寻求折价补偿,并不以转包人、违法分包人或被挂靠人取得工程款为前提条件。【(2024)川民申6170号(合同无效,“背靠背”条款无效),(2025)川07民终19号(合同无效,“背靠背”条款无效),(2023)宁民终323号(合同无效,“背靠背”条款不属于可参照适用的结算条款因而亦无效)】
需指出的是,即使被挂靠人已积极向建设单位主张权利而未能获偿,根据本条司法解释,挂靠人仍有权直接要求被挂靠人承担损失赔偿或补偿责任。如此,极有可能导致发包人与被挂靠人、被挂靠人与挂靠人之间两两结算金额无法匹配,无论发包人与被挂靠人之间的结算金额较另案结算高还是低,均可能引发新的争议与矛盾。不过考虑到挂靠模式本身不具有合法性,且挂靠人与被挂靠人之间均具有过错,要求二者承担较为严苛的法律后果也无可厚非,且该解释在一定程度上也可以对建工领域屡禁不止的挂靠行为产生威慑。
第五条 缺乏相应资质的单位或者个人借用有资质的建筑施工企业名义与发包人订立建设工程施工合同,发包人订立合同时不知道且不应当知道出借资质情形,借用资质的单位或者个人以该合同直接约束自己和发包人为由请求发包人支付工程价款或者折价补偿款的,人民法院不予支持。
借用资质的单位或者个人提供证据证明发包人订立合同时知道或者应当知道出借资质情形,完成相应工程施工后向发包人主张折价补偿款的,人民法院应当通知出借资质的建筑施工企业作为第三人参加诉讼或者同意其申请作为第三人参加诉讼,依法认定发包人与出借资质的建筑施工企业之间的建设工程施工合同、出借资质的建筑施工企业与借用资质的单位或者个人之间的借用合同无效,并根据发包人支付价款、借用资质的单位或者个人施工情况判决发包人向借用资质的单位或者个人承担责任。

本条系对发包人在订立合同时“知情”与“不知情”项下,就挂靠人如何向其主张权利的明确。本质上系还原真实意思表项下构建的事实合同关系,即发包人知情,则挂靠人与发包人之间直接建立事实上的建设工程施工合同关系。即属于《民法典》第一百四十六条:“行为人与相对人以虚假的意思表示实施的民事法律行为无效。以虚假的意思表示隐藏的民事法律行为的效力,依照有关法律规定处理”在挂靠模式下的具象化体现。若发包人不知情,则挂靠人无权根据被挂靠人与发包人之前签订的施工合同直接向发包人主张工程款。
实际上,此前最高院在对《建工解释(一)》的理解与适用中,已经明确了相关指导意见:“挂靠人借用有资质的建筑施工企业与建设单位签订建设工程施工合同,实际包含两个法律行为:一是以虚假的意思表示实施的民事法律行为,即出借资质的建筑施工企业与建设单位签订的建设工程施工合同。二是以虚假的意思表示隐藏的民事法律行为,即借用资质的挂靠人与建设单位之间就建设工程施工合同之标的产生了实质性的建设工程施工合同关系。”[5]
对于发包人不知情的挂靠,挂靠人应该向哪一主体通过何种方式主张权利在此前的实践中争议较大,本次《建工解释(二)征求意见稿》第四条、第八条亦明确了发包人不知情的挂靠模式下挂靠人的救济路径,具体详见上下文分析。
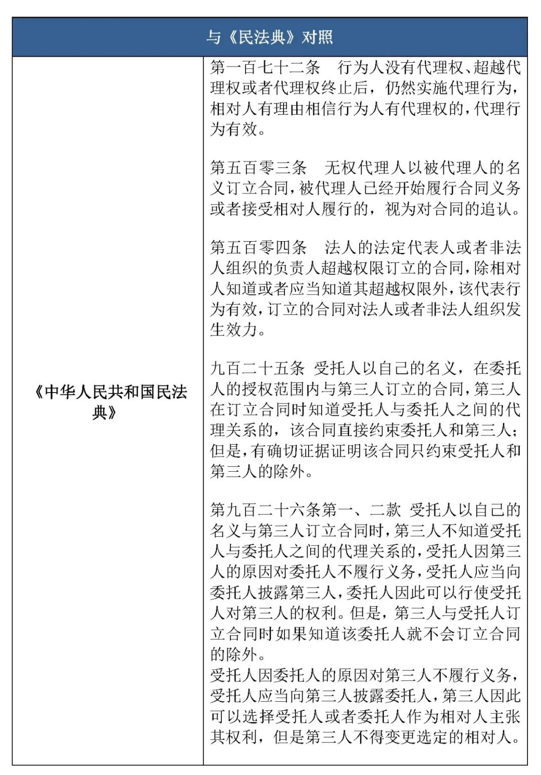
第六条 借用资质的单位或者个人以出借资质的建筑施工企业名义购买建筑材料、建 筑构配件和设备,或者租赁设备、借款,或者确认款项等,相对人主张该建筑施工企业承担民事责任,符合民法典第一百七十二条或者第五百零三条、第五百零四条规定的,人民法院应予支持。

一般来说,对于挂靠模式下,挂靠人以被挂靠人名义与下游供应商签订的合同存在以下几种情形:
1.下游单位明知挂靠关系并与被挂靠人签订合同,在履约过程中与挂靠人进行交易
该种情形下,根据《民法典》第九百二十五条[6]规定,被挂靠人受挂靠人委托,以自己的名义与下游分供商签订采购、设备租赁乃至借款合同,下游单位在订立合同时知道受托人与委托人之间的代理关系,该合同应直接约束挂靠人和下游分供商。
2.下游单位不知悉挂靠关系,挂靠人以被挂靠人名义与下游单位签订合同
此情形下,通常应为下游单位和被挂靠单位之间成立合同关系。如果要更细化剖析请求权基础,也可以区分如下情形讨论:
(1)交易过程中挂靠人持有被挂靠人授权,此情形在下游单位眼中,挂靠人系被挂靠人的代理人。依据《民法典》第一百六十二条[7],法律后果由被挂靠人承担。或者,挂靠人有被挂靠人的员工身份,属于代表公司的正常采购行为。
(2)被挂靠人员工在挂靠人的安排下与下游单位签订合同。按照《民法典》第九百二十六条第一款、第二款,受托人(被挂靠人)以自己的名义与第三人订立合同时,第三人不知道受托人与委托人(挂靠人)之间的代理关系的,受托人(被挂靠人)因委托人(挂靠人)的原因对第三人不履行义务,受托人(被挂靠人)应当向第三人披露委托人(挂靠人),第三人因此可以选择受托人(被挂靠人)或者委托人(挂靠人)作为相对人主张其权利,但是第三人不得变更选定的相对人。此时主动权在下游单位手中,能充分保障其权益。
3.挂靠人无授权或越权,以被挂靠人名义与下游单位签订合同
该种情形下,应当适用无权代理、表见代理等相关制度,即本条司法解释所约束的范围。
但实际上,不少材料商、设备租赁商对于项目实际是挂靠施工是心知肚明的,甚至与挂靠人关系密切。不排除司法审判人员在看到本条后,会认定被挂靠人具有“先天”的过错,而对表见代理等需要查明事实的心证要求降低。
第七条 承包人违反民法典第七百九十一条、建筑法第二十八条、第二十九条等有关禁止转包或者违法分包的规定将其承包的工程转包或者违法分包,接受转包或者违法分包的单位或者个人依据转包或者分包合同向承包人主张折价补偿款的,人民法院依法予以支持。接受转包或者违法分包的单位或者个人向与其没有合同关系的发包人主张折价补偿款或者要求其赔偿损失的,人民法院不予支持。

本条系在《建工解释(一)》第一条第二款[8]关于转包、违法分包等认定合同无效的基础上,明确接受转包、违法分包的主体即实际施工人仍有权要求转包人、违法分包人按照“转包、分包合同”所约定的结算方式进行补偿,此条法律后果的规制源自于《民法典》七百九十三条[9]。
另需要提示的是,笔者认为本条款最后一句并非对《建工解释(一)》第四十三条第二款[10]的变更,只是进一步强调接受转包或者违法分包的单位或者个人无权直接要求无合同关系的发包人进行折价补偿、赔偿,其(单层转包、违法分包的情况下)仍有权向发包人主张在欠付建设工程价款范围内承担责任。
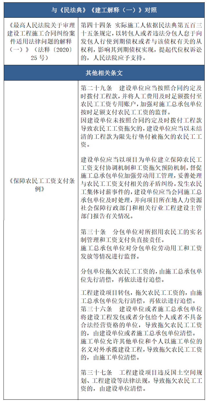
第八条 借用资质的单位或者个人、接受转包或者违法分包的单位或者个人依据民法典第五百三十五条规定,以出借资质的建筑施工企业、转包人或者违法分包人怠于行使到期债权或者与该债权有关的从权利,影响其到期债权实现,向发包人行使代位权的,人民法院依法予以支持。
工程建设项目涉及借用资质、转包或者违法分包,参与工程建设的农民工依照《保障农民工工资支付条例》第二十九条、第三十条、第三十六条、第三十七条规定请求建设单位、施工总承包单位、分包单位等支付拖欠工资的,人民法院依法予以支持。

本条项下的第一款是在《建工解释(一)》第四十四条[11]的基础上,增加了“借用资质的单位”的情形,即挂靠法律关系项下挂靠人可以向发包人行使代位权。实际上是以本解释第四条为基础,在确认挂靠人对被挂靠人享有基础债权的前提下,进一步增加了挂靠人行使代位权的救济路径。
对于“发包人知情的挂靠模式”,《建工解释(二)征求意见稿》第五条已明确可以通过双方构建事实合同关系解决,因此本条第一款中的“借用资质”应专指“发包人不知情的挂靠模式”。
如本条得以实施,对于发包人不知情的挂靠情形下,能否向发包人主张权利有了相对清晰的裁判指导。而此行权路径在此前有较大难度。一般情况下,《挂靠协议》往往约定的是在发包人支付工程款后,被挂靠人扣除了相应的管理费、税金再行向挂靠人支付。因此在被挂靠人本身未故意滞留工程款的情况下,此前的司法实践中也一般不会直接认定挂靠人对被挂靠人享有债权,其难以通过代位权的方式向发包人主张权利。该困境是导致“发包人不知情的挂靠模式”下挂靠人相较于“转包、违法分包模式”下的施工主体更难主张权利的根本原因。
另外,部分挂靠人也曾尝试通过《建工解释(一)》第四十三条向发包人主张欠付工程款,但该条适用范围亦存在不同观点:
1.有观点认为此种借用资质可视为转包处理。挂靠是“事前介入”,转包是“事后介入”。然而,当建设单位“不知情”时,这个时间点的差异对其而言失去了意义。无论实际施工人是事前还是事后介入,对于善意的建设单位来说,其法律效果是相同的:自己签约的合同相对方(有资质的承包人)没有亲自履行合同,而是将工程交由第三方(实际施工人)完成。从建设单位的认知来看,这就是一种合同义务的转移,其外在表现与法律后果与“转包”并无二致。建设单位认可并签订的是与被挂靠人之间的合同,但被挂靠人却将工程交由挂靠人实际施工,这实质上构成了对建设单位的“转包”。进而,挂靠人可以适用《建工解释(一)》第四十三条突破合同相对性向发包人主张权利。
2.但有观点认为,应当严格区分发包人不知情的挂靠与转包,在此种挂靠模式下挂靠人无权以《建工解释(一)》第四十三条突破合同相对性向发包人主张权利。如在(2021)最高法民终394号案件中,最高院认为:“在转包关系中,对发包人而言,转包人以承包合同的相对方出现,其自身承接工程后,将全部工程转给其他主体施工,但并未脱离这一合同链条关系,仍是建设工程连环合同的一部分。在实际施工过程中,转包人作为中转环节,对工程具有较强的管理、支配地位。发包人通过转包人进行施工指示、进度款支付等工作,作为实际施工人的转承包人则通过转包人开展报送工程量、工程进展等工作。转承包人除能依据合同关系向转包人主张权利外,还能根据相关司法解释突破合同相对性规定,直接向发包人主张相应权利……一般而言,在施工挂靠关系中,出借资质的一方即被挂靠人并不实际参与工程的施工,由借用资质的一方即挂靠人和发包人直接进行接触,全程参与投标、订立合同、进行施工。实践中,挂靠又可分为发包人明知和不明知两种情形……而在后一种挂靠情形下,法律、司法解释并未赋予挂靠人可突破合同相对性原则。根据案件的具体情况,挂靠人一般无权直接向发包人主张权利,这与转包关系中的转承包人权利不同。”
本条第一款以及本解释第四条的出台,填补了长久以来的司法空白,为“发包人不知情的挂靠模式”挂靠人权利主张提供了较为清晰的救济路径。
本条项下的第二款是明确法院可以直接根据《保障农民工工资支付条例》(下称《支付条例》)第二十九条、第三十条、第三十六条、第三十七条的规定,在工程建设项目涉及借用资质、转包或者违法分包的情况下直接判决相关责任主体承担农民工工资支付责任,即违法承接的工程项下参与施工的农民工同样值得保护。
党中央、国务院历来高度重视解决拖欠农民工工资问题。为进一步规范农民工工资支付行为,保障农民工按时足额获得劳动报酬,2019年12月30日,国务院第724号国务院令公布的《支付条例》从落实主体责任、规范工资支付行为、明确工资清偿责任、细化重点领域治理措施、强化监管手段等方面对保障农民工工资支付作了系统性规定。其中,第二十九条第二款,第三十条第三、四款对建筑行业影响尤为重大。
不过,彼时司法审判人员对能否直接适用《支付条例》判决存在争议。虽然《支付条例》属于行政法规,但是《民法典》第四百六十五条[12]明确了合同相对性的例外仅能由法律进行规定[13],本次《建工解释(二)征求意见稿》第八条第二款明确《支付条例》可以被法院作为判决依据,“违法分包、转包、挂靠模式下的农民工”同样有权直接要求总承包单位、建设单位承担支付责任,树立了明确的裁判规则。
笔者认为,为保护农民工弱势群体适当给予政策和法律倾斜性保护确有必要,但若因此而突破法律规定义务的边界,过分扩大发包、总包单位的责任,也应慎重考虑。且依据《支付条例》第二十九条、第三十条,无论总包是否欠付工程款只要“违法分包、转包、挂靠模式下”的各下游单位欠付农民工工资,总承包单位就必须无条件先行垫付,建设单位应当以未结清的工程款垫付被拖欠的农民工工资。该条款虽然不会导致《建工解释(一)》第四十三条以及《建工解释(二)征求意见稿》第八条第一款赋予实际施工人向发包人主张权利的无效,但或将导致其在实践运用中“被架空”,即实际施工人完全可以通过支付农民工工资的口径向总包或者发包方索要工程款,产生该部分司法解释被《支付条例》相关条款覆盖的嫌疑。这也是为什么早在起草《建工解释(一)》之初,就存在建议废除《建工解释(一)》第四十三条的声音,本质上该条款制定的初衷也是为了解决欠付农民工工资的问题。[14]值得警惕的是,实际施工人(部分包工头)以及打着农民工旗号的其他主体毫无顾虑地向总承包单位、建设单位索要“农民工工资”,但实际并不解决农民工薪酬问题,势必将扩大建设单位、总承包单位的资金压力和项目管控难度,也容易引发不稳定因素。
此外,虽然《建工解释(二)征求意见稿》并没有排除合法承包、分包中的农民工的权利,但是目前仅对“借用资质、转包和违法分包”情形中的农民工保护上升到了司法解释的高度,而前者仍在《支付条例》的层面予以保护,或稍显“厚此薄彼”。甚至不排除再次出现《建工解释(一)》四十三条出台时,部分司法裁量者认为只有转包和违法分包可以突破合同相对性,而对合法分包人权利保护力度却更小的窘境。因此,若确系在当前国家宏观政策背景需要保留第二款,虽然通过“举重以明轻”的解释可以外延至保护合法分包的农民工权益,却也容易在实践中产生争议,建议删除“工程建设项目涉及借用资质、转包或者违法分包”的限制,即:工程建设项目参与工程建设的农民工依照《保障农民工工资支付条例》第二十九条、第三十条、第三十六条、第三十七条规定请求建设单位、施工总承包单位、分包单位等支付拖欠工资的,人民法院依法予以支持。
注释
查看往期文章:
作者介绍


